Ga direct naar de hoofdinhoud
Raoul Rademakers leerjaar 2
Raoul Rademakers leerjaar 2
Home
WTC Periode 5
WTC Periode 7
WTC Periode 8
WMCP Periode 5
WMCP Periode 7
WMCP Periode 8
EPC Periode 5
EPC Periode 7
EEL Periode 5
EEL Periode 7
WMO Periode 8
Knikkerbaan
Koptelefoon versterker
Plantenbak
Stage
Plantenbak
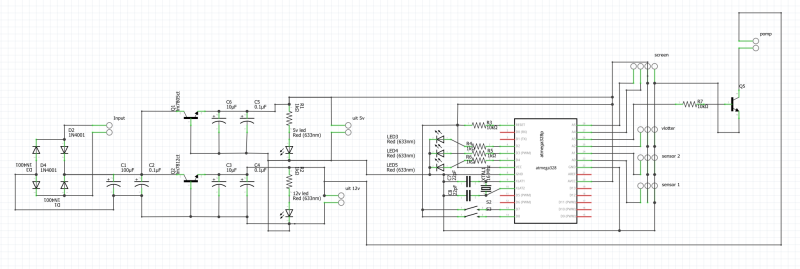
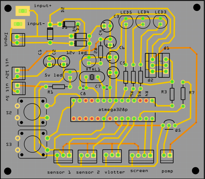
Werktekening
Handleiding
Test Report
Maak jouw eigen website met
JouwWeb
Maak jouw eigen website met JouwWeb